About Project
- Star Trek : Bridge Crew was developed specifically for Virtual reality and capitalizes on those social presence possibly only through VR.
- It has full body hand tracking avatars and real time lip sync allow players to have genuinely experience what it is like to be as an officer on the bridge starship.
- Star Trek: Bridge Crew features cross-platform functionality between all versions of the game through Uplay account.
- IBM Watson(voice recognition) enabled players to use their voice and natural-language commands to interact with their virtual Starfleet crew members
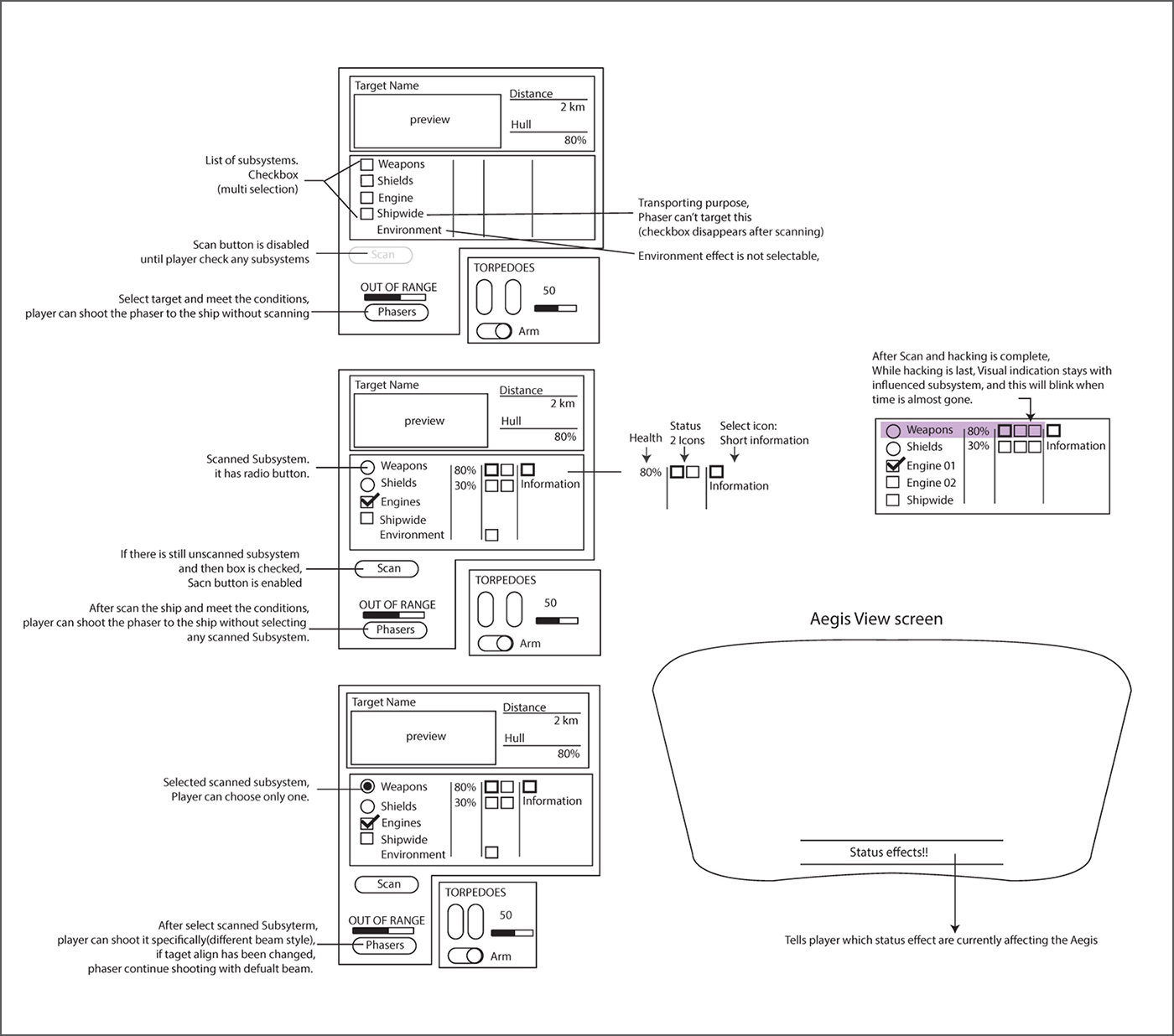
- Ongoing Voyages mode offering randomized missions for countless hours of solo and co-op adventures on board the U.S.S. Aegis or the U.S.S. Enterprise
- Make Strategic decisions and coordinate actions with your crew to complete the mission.
- Need individual skill to overcome the challenges : Communication, trust, and close crew coordination are the keys to vistory
Role
- Lead UI & UX Designer Manage UI/UX Team tasks and UI requirements, Communicate with team leaders,
Participate in UI planning meeting, create wireframe, flow, final assets and Implementation
Challenge and Discovery
- It was my first time working on VR and most other developers in team. We have learned a lot of valuable things as we go. For me it was the completely new experience.
- Targeting persona range was too wide and some were not related to general playing game
- VR Player have a different behavior inside virtual reality world
- Game design had been changed without planning while UI implementation was happening with previous design
- Unity was not set up probably for UI from the beginning
- Ubisoft Barcelona have only engineers and 3d artists (No UI/UX designers)





Research
- Playing competitor's established game to get additional knowledges of VR
- Collaborate with people from Star trek TV show crew
- CBS provide tremendous data. We have received the raw graphic source from Michael Okuda.
- Visual Design must have very same look and feel from TV show
- Keep all authentic operation UI mechanic
- Watch Star trek TV show



Flow, Wireframe and Prototype
- User story mapping : It give us to have a player journey. And their perspective. I and game designer made this on any new features or modifying features. It fixes ui flow and eliminate unnecessary ui steps.
- Whiteboard : whiteboard is giving us how to approach a problem and work with others. It required design thinking, critical thinking, logical thinking and rational thinking.
- Almost all wireframe has been redone after VR test - just didn't work in virtual world
- A lot of times we make the prototype first just to see the result
- We used the Ship voice command to get human player's attention. Some of player just couldn't pay attention to the panel UI due to busy talking with others.






Style guide and design
- Michael Okuda was a good advisor through out developing time.
- We have replicated a lot of visuals from star trek tv show and movie.
- Having Unity Ui widget was very usful and save time for multiple people and studios



Implementation
- Unity was not set up probably for UI: Prefabs, particl, and animations etc
- UI was not driven by Code.(single change cause numerous work)
- UI was never discussed on performance until very late. At the end, this cause changing arts and removing animations
- 3 tech artist were not enough to fix all the performance problems
- Ubisoft Barcelona team was very fast and responsive
- Ubisoft Cleaner cut a lot of features that he think it won't make time and not fun enough

Fresh eye test & Iteration
- Group discussion after QA Test
- We only have a fresh eye test the last 3 months before the final deadline. For 3 months before the final deadline, IBM sent 8 people to our studio everyday. They want to train people's leadership skill
- biweekly fresh eyes would helped to develop on the correct paths and change paths if the route we took was not working.
- Iteration takes a long time, with that result, we lost a valuable time


